Трёхактная структура на примере "Властелин колец: Братство кольца"
Автор: Stacie Neris*Небольшое лирическое отступление*
Делюсь знаниями, полученными на учёбе. Хе-хе. Я постаралась описать эту тему как можно проще, уместив в одну статью. Если появятся вопросы, то пишите:) С удовольствием отвечу.
*Конец небольшого лирического отступления*
Наверное, каждый начинающий писатель или сценарист задаётся вопросом: как создать такую историю, от которой читатель не смог бы оторваться? Вот, вроде, с темой определился, персонажа придумал, а что делать дальше? Непонятно. Как историю привести в движение? Как её оживить? На самом деле это не так уж и сложно. Мы с вами обратимся к трудам американского сценариста Сида Филда («Основы написания киносценария»), чтобы составить максимально простую и понятную схему, по которой вы сможете работать.

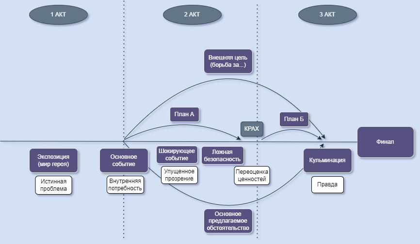
1 акт.
Начало начал — это экспозиция. Простыми словами, это мир, в котором живёт герой. Сюда относятся какие-то важные факты, события, без которых история не может двигаться дальше. Для примера рассмотрим первый фильм трилогии «Властелин колец: Братство кольца». Повествование начинается с истории создания колец всевластия. Зрителю рассказывают о существовании эльфов, гномов, орков и антагониста — Саурона. Это важно для истории? Конечно. Потом показывают Шир и беззаботную жизнь маленьких хоббитов — земледельцев, живущих в уютных норах под землёй. Так, нам становятся известны реалии мира, в котором существует главный герой — Фродо Беггинс.
Важно уточнить, что герой в экспозиции никогда не находится в балансе. Здесь всегда есть предпосылки к конфликту, и нам до него осталось совсем чуть-чуть.
Что ж, тут всё понятно. Хоббиты, поля, тыквы. Ничего интересного. Ровно до того момента, пока Фродо не получает в наследство от Бильбо то самое кольцо всевластия. Назовём это событие «основным». Это поворотная точка, когда у героя появляется ярко выраженная внешняя цель. То, что заставляет его двигаться вперёд. Его «борьба за». В случае Фродо – это борьба за мир. Доставка кольца сначала к эльфам, а потом к Роковой горе – это всё то, что герой делает для осуществления цели. И тут мы подбираемся к главному: внешняя цель значит не то, что герой приобретёт, а что потеряет, если не будет бороться. А потеряет Фродо счастливую, беззаботную жизнь в Шире и друзей.
Одновременно с внешней целью рождается противодействие — основное предлагаемое обстоятельство. Вот, мы и дождались конфликта! Это то, что мешает герою достигнуть желаемого. Зачастую выражено в образе антагониста. Соответственно, во «Властелине колец» предлагаемым обстоятельством является Саурон, который хочет вернуться в мир живых и поработить его.
2 акт.
С этого момента зрителю становится во много раз интереснее наблюдать за происходящим. А всё почему? А потому что есть действие. Есть борьба.
Двигаемся дальше и подбираемся к следующему пункту в схеме. У героя появляется план «А». В случае с Фродо, план заключается в том, чтобы слушаться во всём Гендальфа и нести кольцо, коль Фродо единственный, кто может сопротивляться его зову. Герой начинает справляться с трудностями, встречающимися ему на пути, и делает это легко и уверенно. От неприятностей получается избавиться, буквально спрятавшись под деревом. Помните эту сцену?
Уровень усложняется постепенно, страсти накаляются, и настаёт время некоего шокирующего события. Во «Властелине колец» этим шокирующим событием становится ранение Фродо. Однако это никак не влияет на первоначальную внешнюю цель героя. Шокирующее событие в принципе не должно на неё влиять, потому что выступает в роли пропущенного прозрения. Не переживайте, если ничего не поняли. Об этом мы поговорим чуть позже.
Теперь герои сталкиваются с более сложными препятствиями. Но цель кажется такой близкой, такой ощутимой, что они забываются. Наступает состояние ложной безопасности, и происходит крах! Всё рушится на глазах, и кажется, что надежды нет. Крахом для Фродо и всего братства становится смерть Гендальфа. Больше он не сможет помочь им и защитить от надвигающейся опасности. Больше нет того, человека, что укажет им путь во тьме.
3 акт.
Нужен новый план. План «Б». Потому что действовать так, как раньше уже не получится. Как правило, в этой точке герои должны сменить тактику. Ведь если она не изменится, то история будет с большей вероятностью двигаться к трагической развязке. Что же делает братство? Оно направляются к эльфам — в лес Лориэн. Теперь у всех участников похода есть немного времени, чтобы перевести дух и пополнить запасы перед тем, как вместе двигаться дальше. Однако это совершенно не то, что приведёт их к победе. Забегая вперёд, скажу, что правильным решением было бы отделить Фродо от остального отряда, дать ему в помощники Сэма и отправить их к Роковой горе вдвоём.
Учитывая, что герои так и не поменяли тактику (они всё так же сопровождают Фродо, когда сплавляются по реке), их настигают орки. Предварительно Боромир пытается отнять у Фродо кольцо, но именно благодаря внезапно появившимся оркам отказывается от этой затеи. Начинается хаос. Братство отчаянно сражается, но им не удаётся выйти из боя без потерь. Двух хоббитов – Пипина и Мерри — орки берут в плен, а Боромира убивают. Это и есть кульминация – момент наивысшего напряжения. Момент, когда герою предстоит в открытую столкнуться с антагонистом и с самим собой.
В кульминации (развязке) открывается правда не только для героя, но и для зрителя. В нашем случае Фродо понимает, что ему лучше двигаться дальше одному, чтобы избежать гибели друзей. Он слишком опасен и буквально притягивает к себе проблемы. Наступает финал. Здесь герои переосмысливают весь пройденный путь и обретают новое равновесие. Сэм не позволяет уйти Фродо одному и путём манипуляции заставляет взять его с собой. Братство разделяется, а новое равновесие получается шатким и отдаёт чувством пустоты в груди.
Концовка в первом фильме трилогии открытая, но это сделано специально, чтобы закинуть крючок на вторую часть. Этот же приём вы можете использовать в своих книгах, если планируете написать продолжение и вам нужно зацепить читателя.

Теперь поговорим о внутренней стороне сюжета. Всё, что мы разобрали выше, относится к внешним событиям и тесно переплетено с внутренним миром героя. Помните, в самом начале мы говорили, что в экспозиции герой не находится в балансе? Ему мешает истинная проблема — это то, что он отчаянно не хочет признавать, чего всеми силами избегает и с чем не хочет иметь никакого дела. И это нежелание заставляет его следовать внешней цели. Именно в истинной проблеме кроется основа конфликта, происходящего в точке основного события.
Что же является истинной проблемой для Фродо? Скука. Он живёт в Шире, где каждый день похож один на другой, где всё спокойно. Но внутри у него скребётся дух авантюризма. Соответственно, внутренняя потребность Фродо — отправиться в приключение, каким бы опасным оно ни было, и стать настоящим героем, как дядя Бильбо. Внутренняя потребность — это то, что на самом деле необходимо герою. То, что сделает его счастливым. Зачастую сам герой об этом может даже не догадываться вплоть до кульминации (или не догадается вообще, да, такое тоже бывает). Ведь если бы он заранее знал, чего именно хочет, истории не было бы вовсе.
Внутренняя потребность по ходу развития сюжета поднимается из глубин подсознания всё выше и выше и проявляется в точке шокирующего события. Происходит пропущенное прозрение. Здесь герою уже есть что осознавать, но из-за успешной погони за внешней целью он попросту игнорирует это. Например, пропущенное прозрение для Фродо — это осознание, что ему не так страшна собственная смерть, как смерть друзей. Он осознаёт надвигающуюся опасность и тяжесть предстоящего пути, но пока ещё не понимает, что ему нужно идти к Роковой горе одному. Он ещё не осознаёт, что хочет стать героем, уверенно несущим на плечах тяжелое бремя. Эта мысль пока только-только зарождается у него в голове и не оформляется в связное желание. Погоня за внешней целью мешает рефлексировать, ставки растут. Думать некогда.
В точке краха у Фродо происходит переоценка ценностей. Он не теряет внешнюю цель, но всерьёз задумывается над тем, чтобы отделиться от братства. Если же герой здесь не переоценивает свои ценности, то получает ещё одно пропущенное прозрение, а история, как правило, начинает катиться к трагической развязке.
Только в кульминации внутренняя потребность Фродо, наконец, показывается на поверхности. Он понимает, что действительно должен сделать, чтобы спасти всех, кто ему дорог. Как было сказано ранее, ему открывается правда.
В кульминации зачастую внешняя цель становится менее значимой, чем внутренняя. Но в нашем случае если Фродо не доберётся до Роковой горы, то придёт конец всему живому. Во «Властелине колец» нельзя пренебрегать внешней целью. И это ещё раз доказывает, что большинство правил в искусстве относительно. Также стоит учитывать, что достижение внешней цели не всегда ведёт к счастливой развязке. К примеру, Фродо мог погибнуть, если бы упал в жерло Роковой горы.
Когда вы начнёте работу со схемой, постарайтесь каждое событие называть ёмко и кратко. К примеру, «экспозиция — создание колец и Шир» или «основное событие — Фродо стал носителем кольца». Таким образом, схема получится без «воды» и будет удобной в использовании. Весь сюжет будет разложен строго по полочкам, и вы точно нигде не запутаетесь.
Желаю успехов в написании собственной увлекательной истории
Надеюсь, статья была вам полезна.