«Слабость Виктории Бергман» или «Шведские педофилы умрут в конце»
Автор: Стас Колягин
"Педофил, педофил, педофиииил"
Х/ф «Грязь»
"Ту-туру-тууууууу"
Многосерийный фильм
"Санта Барбара"
«Слабость Виктории Бергман» - дебютный криминальный роман-трилогия литературного дуэта Эркера Эрикссона и Хокана Аксландера Сундквиста (псевдоним Эрик Аксл Сунд. Трилогию составляют романы «Девочка-ворона» (2010), «Голодное пламя» (2011), «Подсказки пифии» (2012).
Скажу скажу: почитать я бы посоветовал процентов на 60-70, но любителям жанра психологический триллер/детектив с элементами фантастики особенно.
По сравнению с геями-наци тут 12 "Благоволительниц" из 10, (если с нормальными книгами сравнивать, то на 8 потянет) а теперь по делу.
1.Есть претензии на историчность как-то:
1)ОРФ (объединённый революционный фронт)-фракция, которая использовала детей-солдат под наркотой и воевала со злыми врагами в Африке(Сьерра-Леоне). Вроде как в 1999 году представители ОРФ даже в правительство вошли
2)Расстрел евреев в Киеве (конкретно Бабий Яр) в 1941 году
3)Лестадиане-ответвление от лютеранской церкви
4)Скорее всего все названия улиц прекрасного Стокгольма написаны правильно (но не скажу, что это хорошо)
5) Детский фонд ООН (англ. United Nations International Children's Emergency Fund; UNICEF) — международная организация, действующая под эгидойОрганизации Объединённых Наций. В нём работала София.
2.Читать боле ли мени приятно, если не один факт: иногда авторов пробивает на подзапутать и выбесить.
Например:
Четыре главы идут подряд. В конце первой клифхенгер, типа в следующей главе расскажем.
Вторая вообще не про то, и в еë конце тоже есть крючок
А в третьей рассказывают, что там в первой начало происходить
А в четвëртой рассказывают продолжение второй.
Коротко говоря:
Глава 1
И тут они увидели...
Глава 2
София кое-что вспомнила...
Глава 3
…Говно на палочке.
Глава 4
…О своëм детстве.
Не критично, но сбивает.
3.Количество «вот это поворотов» зашкаливает. Тут кому как, конеш, лично мне показалось, что к третьей книге они уже начали высасываться из пальца папочки (ну эта шутка должна настояться), потому что твист со сменой пола...ну такое себе. Из-за количества поворотов мы плавно переходим к следующему пункту, а именно:
4.Флешбеки как смысл жизни. Да, без них количество поворотов снизится, но история сохранится без путаницы, поэтому я буду писать, как обычно, не по книге, а по-местному таймлайну.
5.К толстому минусу отнести можно разве что названия улиц Стокгольма. Нашему читателю не особо привычны шведские названия (да и имена). Мне вспомнился "Американский Психопат": там тоже спамили названиями, но названиями брендов, показывая какой ГГ потреблядун, а здесь-чисто топография без капли смысла. Шведы можт и оценили, но я нет.
Ну с кратким мнением разобрались, далее:
ВНИМАНИЕ СПОЙЛЕРЫ
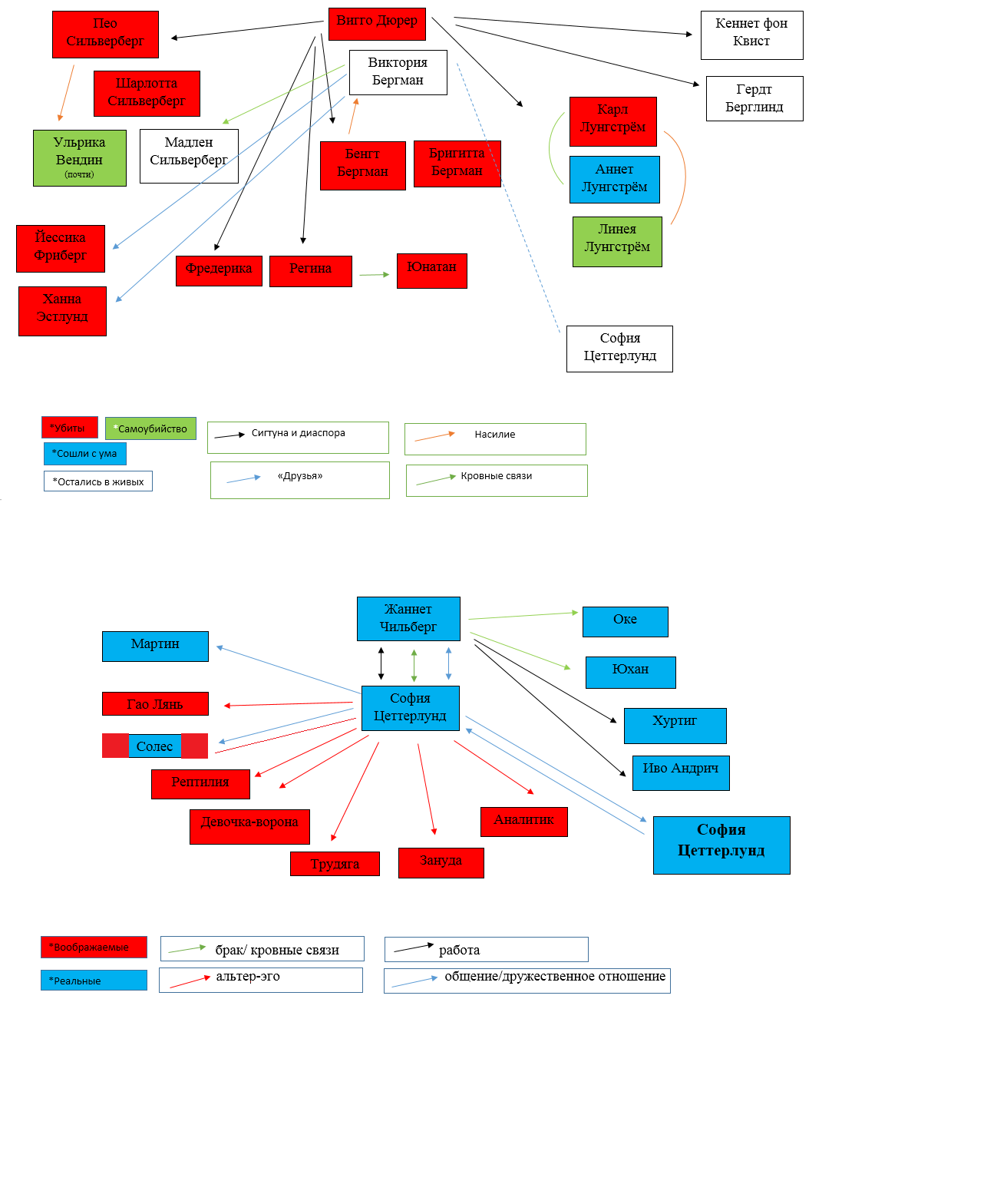
Персонажи
Виктория Бергман-местная страдалица №1, совсем ку-ку.
София Цеттерлунд-психолог, помогает следствию (и Виктории), белокура, синеока, красива.
Жаннет Чильберг-инспектор полиции, ведëт дело, борется с патриархатом, низенькая, коренастая с "использованным телом" (с).
Ремарочка: если бы она не так сильно страдала от увиденного и носила бы шляпу с плащом-была бы типичным нуарным копом.
Оке-муж Жаннет, художник-тунеядец, крыса, домохозяин.
Юхан-сын Оке и Жаннет.
Хуртиг-сержант полиции, напарник Жаннет, хороший парень и, пожалуй, лучший персонаж.
МадленСильверберг-дочь Виктории Бергман, совсем ку-ку №2.
УльрикаВендин-местная страдалица №2(их тут до жопы, если что).
ИвоАндрич- патологоанатом, лучший персонаж №2(их тут всего два).
Мартин-мальчишка, друг Виктории.
Бенгт и БригиттаБергман-родители Виктории; один насилует, вторая прикрывает и терпит побои, семья мечты.
КеннетфонКвист-прокурор, первый спермобак Швеции.
ГертБерглинд-комиссар полиции, на момент основного сюжета книги, в отставке, по причине смерти.
ХаннаЭстлунд и ЙессикаФриберг-Соседки Виктории Бергман по комнате в гимназии Сигтуны.
Карл и АннетЛундстрëм-семья аналогична Бергманам.
ЛинеяЛундстрëм-дочь, жертва №3.
Пео и ШарлоттаСильверберг-приëмные родители Мадлен (дочь Виктории).
ВиггоДюрер-адвокат почти всех садистов и педофилов в этой книге.
Фредерика и Регина-школьные враги Виктории.
Юнатан-сын Регины.
ГаоЛянь-мальчик из Уханя.
Солес-девочка из Сьерра-Леоне.
Аналитик, Зануда, Рептилия, Трудяга, Лунатик, Девочка-Ворона-???
Часть 1
Предыстория
Киев.1941 год.
На Бабий Яр сгоняют евреев, и в семье из 4-х человек, а именно: отец, два брата и сестра(единоутробная). Крысой оказывается девочка, и сдаëт всех мужиков нацистам (из-за того, что она не родная отцу, еë избивали и насиловали братья). В Дахау(концлагер) служит нацистам, пока не появляется возможность сбежать
Ремарочка
Красен Ленин, куда ж без нацистов. Как говорится: хорошей книге-без нацистов и инцестов-не быть.
Швеция/Дания.1970 год.
В секте Псалом Агнца, в которую входили: Бергманы, Сильверберги, Берглинд, Лундстрëмы, Дюрер (короче, почти все, кто не копы) практикуются инцестные браки (Лунгстрëмы двоюродные брат и сестра), торговля детьми (для устроения боëв и оргий), ну и педофилия, конечно.
Мотивируется всë тем, что так участники становятся ближе к Богу.
С 1970-х по 2000
Виктория рождается, подвергается насильственным действиям сексуального характера со стороны отца (вот и настоялась шутейка про палец отца) и друзей отца, серьëзно, ей повезло, что у собак на неë не вставал, короче говоря, ей плохо, но она терпит и подстраивается.
Папашка отвозит Вик на хутор в отпуск, к тëте, там она встречает Мартина. В прощальный вечер они идут в парк аттракционов, а оттуда к озеру, где она в порыве страсти забивает Мартина камнем, и сбрасывает труп в озеро. Полиция всë сваливает на несчастный случай (поскользнулся - упал, ну вы знаете).
Дома домогательства продолжаются.
Отец решает отправить Ви в колледж, под названием Сигтуна, образование же надо.
Там она встречает: Ханну, Йессику(соседки), Аннет Лунгстрëм, Фредерику и Регину (они постарше, и враги. Натурально: дедовщина). Сей колледж самых честных правил, всегда одна Илита там учится и вообще-мечта. Трио врагов решают провести свою церемонию посвящения, и записывают на видео как Ви, Ханну и Йессику заставляют есть собачьи фекалии. Хотя Ви им предлагала заменить говно на шоколадный крэм (да, она и была инициатором, хотела выпендриться). В сухом остатке: Ханна и Йессика уходят из школы, а Виктория держит в кулаке всех задир (видео есть, а она знает всех, кто был под масками).
Проучившись в этом замечательном заведении энное количество лет, она приезжает домой, где домогательства, с молчаливого согласия и покровительства матери, продолжаются.
Отец говорит: «Мне по работе надо поехать в Сьерра-Леоне, и вы едете со мной.»
Там Бергманы снимают дом и девочку-отдушину (для Ви) по имени Солес. А отдушиной она является потому что Бенгт периодически переключается на неë со своей дочери. Ви учит Солес плавать в бассейне, и топит еë. Отец, срываясь из-за сорванной сделки бьëт Ви по спине шлангом.
Ой, ну и Виктория понимает, что беременна от своего отца, держу в курсе.
Ханна, Йессика и Виктория отправляются в тур по Европе. На тусовке в Дании Викторию насилуют трое немцев, Ханна и Йессика отскакивают, а Ви двигает в Копенгаген. Снимает там номер в отеле и пытается покончить с собой. Задача успешно провалена.
Ви рождает девочку, и Бергманы отдают еë на воспитание Сильвербергам. Где-то в этом временном промежутке Ханну за палец кусает еë собака, и палец ампутируют.
Ви исполняется 18, она обращается в полицию за сокрытием личности и защитой. Отцу мстить она не хочет: "Он для меня уже мëртв"(с)
Факты насилия подтверждены, и с Викторией работает психолог София Цеттерлунд, чтобы вылечить диссоциативное расстройство личности(ДРЛ)
Ремарочка
ДРЛ или раздвоение личности-защитный механизм, который обычно проявляется в детском возрасте как реакция на насилие. Что-то вроде маски, дескать: это происходит не со мной-значит всë ок.
Личностей в Ви много (помечены "???" в персонажах), следовательно, проблем будет тоже много. Но Ви приостанавливает терапию и идëт учиться на психолога, так как имеет предрасположенность.
Для сокрытия личности, с дозволения властей, она меняет имя с Виктории Бергман на Софию Цеттерлунд.
Сьерра-Леоне. Около 2000 года, точной даты нет.
София занимается психологической помощью в шведском "красном кресте" (ЮНИСЕФ). Помогает детям, как солдатам ОРФ, так и пострадавшим от военных действий. В процессе тех самых действий зарабатывает вывих ноги. При перевозке Софии из опасной зоны в безопасную, зарабатывает ещë и обоссывание + групповое изнасилование от детей-солдат. Чудом спасается.
Швеция. После.
София начинает встречаться с неким Лассе, не зная, что у него есть жена и двое детей. Когда правда вскрывается, она инсценирует самоубийство Лассе, но, когда понимает, что верëвка слишком короткая, и она сам не мог так убиться, кидает на пол телефонный справочник, дескать он на нëм стоял.
Начинает встречаться с его сыном (вот как надо описывать персонажей, сразу понятно, что она красотка каких не видно, раз кинула отца и замутила с сыном, хе-хе).
Часть 2
Основной сюжет. 2010 +/- пара лет.
Виктория Бергман, как альтер-эго, не появлялась уже 20 лет, но из-за пробудившихся воспоминаний и галлюцинаций (дескать Виктория является пациенткой Софии) начинает просыпаться. Она строит в своей квартире тихую комнату, которую обивает брезентом.
Ви находит Гао, забирает с собой и селит в ту комнату.
Ремарочка
Торговля детьми выглядит так: заплатил-отправили ребëнка -он на таможне сказал: "да, я один, но мне тут не далеко"(или тупо побег из карантина)-ребëнок ушëл-по телефону связался с покупателем-ребëнок доставлен, делай что хочешь, цена вопроса около 150 тысяч крон.
Гао качается, Ви с ним развлекается и обучает.
Труп первый
Возле метро находится мальчик, тело сильно избито и оскоплено, наблюдаются признаки мумификации.
Из-за того, что о пропаже не заявили, спермобак фон Квист делает вывод, что мальчик или беспризорник или иммигрант. Собстна у Жаннет от этого печёт ниже спины, потому что убийство должно быть расследовано.
По делу о насилии над детьми проходили некто Бергман, Сильверберг и Лундстрëм. У двоих алиби, а Лундстрëма притягивают за жепу и начинают колоть. Жаннет узнаëт о организации "Сигтуна и диаспора" (благотворительный фонд) в которую входили все трое + бывший комиссар и адвокат Дюрер. Кстати тот Дюрер и отмазывал всех членов секты от тюрячки, в случае суда, ему помогал комиссар и прокурор фон Квист (ну последний тупо за бабло, а не за идею, он вообще знать не хотел от чего отмазывает)
София допрашивает Лундстрëма, и он под препаратами накидывает ей много инфы о секте и распространении детской порнографии. Жаннет пытается запросить помощь у психолога, та, немного поломавшись, соглашается.
Раскручивая дело Лундстрëма, Жаннет натыкается на пострадавшую Ульрику и пытается войти с ней в контакт, но безуспешно, тогда копесса отправляет пострадавшую к Софии, для реабилитации и информации.
Психологиня узнаëт, что Ульрику изнасиловала толпа мужиков во главе с Сильвербергом.
Начинает проглядываться педо-насильническая ОПГ.
Труп второй
Мальчик, так же со следами насилия на теле, забальзамирован, оскоплëн, лежит в людном месте.
Ход делу не дают, остаëтся только топтаться на месте.
Оке, наконец-то, начинает продавать картины, и решает свалить из семьи со своей кураторшей, потому что старая жена надоела. Да и вообще, деньги ж есть (теперь), и не важно, что бывшая тебя на горбу своём тащила чёрт знает сколько времени, пока ты картины рисовал, вполне себе мотивация, не?
София и Жаннет сближаются (ну прям вплотную).
Труп третий
Мальчик, со следами насилия, оскоплëн, мумифицирован.
Ремарочка
Процесс мумификации проходил так: человека обездвиживают в помещении с минимальным количеством кислорода, и кормят орехами, соответственно вода выходит, а мумия получается, держу в курсе
К Софии направляют бывшего солдата ОРФ, для проверки достоверности фактов, описанных им в своей книге, на третий сеанс одна из личностей пацана (да, он тоже с расстройством личности) нападает на Цеттерлунд, и сеансы прекращаются.
София слушает записи с сеансов Виктории Бергман (которые и не записи вовсе, даже плеер пустой был)
В каморку к Гао закидывают пацана и приковывают цепью. Лянь его нещадно бьëт, а Виктория избивает пацана шнуром, ну и шокером добивает (сердце не выдержало)
Труп четвëртый
Парень-солдат, клиент Цеттерлунд, повешен на верëвке, избитый, в лицо вылили кислоту, из груди торчат стрелки от шокера.
До Софии доходит, что она и Бергман-один человек, и вторая выходит на поверхность, чтобы карать. Тщательно заметя следы, Ви приезжает в отчий дом, где чета Бергманов парится в бане. Доча запирает их там, сжигает дом нахер и уходит в закат.
Так как Оке мерзкий мужлан, Софа и Жанна берут сына последней и идут в парк аттракционов. Софа и Юхан катаются, а Жанна полезла разнимать драку (она ж копесса, сможет с двумя бухущими мужиками справится). Жаннет получает бутылкой по голове, отрубается, а Юхан пропадает.
София говорит: "я ничего не знаю, звиняйте", но из-за провалов в памяти (когда выходила Ви) она не очень уверена в том, что ничего плохого не сделала.
Короче говоря, Юхана находят на побережье в состоянии сильного алкогольного опьянения через 3 дня. Некто неизвестный (Мадлен) вкатила ему укольчик чистого алкоголя, но, когда поняла, что он не испорчен, как остальные мужланы, решила его не убивать (ну как-то так).
Лундстрëм пытается покончить с жизнью в камере, а так как задача успешно провалена, отправляется в кому.
Мадлен (дочь Ви) вступает в игру. Она будет мстить как в фильмах с Ван Даммом.
Первый в списке-Лундстрëм. Так как он в коме, она приносит ему цветы (желтые тюльпаны, ООО), и капает сильную дозу снотворного в капельницу, вследствие чего педофил умирает от почечной недостаточности, выглядит как естественная смерть, следственно у полиции нет вопросов. На каждом месте преступления, Мадлен делает фоточку «полароидом».
Второй жертвой становится Пео Сильверберг. Так как он ещë в детстве, на свинячьей ферме, учил Мадлен резать свиней, она режет его и красит стены его кровью, ну и про цветы не забывает (+фоточка). Тут уже полиция обязана среагировать. Выглядит всё так, как будто убийц было как минимум двое.
При поиске свидетелей по делу убийств (+ педофильской секты + дело о мальчиках для Хуртига и Жаннет) всплывают два свидетеля: упомянутая выше Ульрика и дочь Лунгстрëма Линея, которая тоже жалуется на насилие в семье и странные ритуалы, а также Аннет (мать Линеи), которая решила, что пора отбросить верность секте. Линея накидывает фактов о «развлечениях», которые она имела удовольствие наблюдать в секте Псалом Агнца, в которой состояли её родители и все плохиши, а Аннет выдаёт список участников. Слова без доказательств к делу не пришьёшь, поэтому следствие движется дальше.
Тем временем, Мадлен настигает Фредерику в каких-то катакомбах под церковью, где та проживает, имея вполне солидные ресурсы. Ставит тюльпанчики, напихивает ей полный рот дерьма, заклеивает рот и делает фото (если что, Фредерика участвовала в «посвящении» Виктории в колледже Сигтуны, забыть не сложно). Опять-таки, одному такое провернуть сложновато.
Копы, придя на место преступления, понимают, что все убийства связаны любителем цветов, и что смерть Лундстрёма – убийство. Жаннет ищет мотивы, и запрашивает инфу из Сигтуны. Узнав скандальную историю о посвящении девочек завоза Виктории, и увидев на фотографии некоторых участников (и возможных участников, она ж виновных ищет, надо предполагать), она замечает: Фредерику, Регину, Аннет (Лундстрём), которые это посвящение и проводили, и посвящённых Викторию, Ханну и Йессику. Пытаясь найти Викторию, она доходит до настоящей Софии Цеттерлунд, но та стара, слепа и не знает нового имени, взятого Викторией. Очередной тупик, подумала Жаннет, надо разрабатывать другие версии.
Тем временем, Мадлен добирается до сына Регины, Юнатана. Топит его в бассейне, что принимают за несчастный случай, делает фото в момент убийства. На фото не видно лица убийцы, но видно, что это женщина и у неё нет пальца. Собстна, одна должна была держать, а вторая фотографировать (ну копская логика тут такая).
Фон Квист звонит Дюреру, серому кардиналу всея действо, с тем, чтобы сообщить, что дело по педофилам пошло в гору, есть свидетели и упрямая копесса, на что Дюрер обещает всё порешать.
Мадлен приходит в дом Регины, накидывает ей фоток и убивает её выстрелом в шею, оставив цветы и фото с Юнатаном. Мать Регины, придя домой, вызывает копов, а так как на фото с Юнатаном видно, что у убийцы не хватает пальца на руке, она опознаёт Ханну Эстлунд. До Жаннет доходит, что и мотив есть, то самое унижение в Сигтуне, после которого Ханне и Йессике пришлось свалить. Ханна и Йессика объявляются в розыск.
Дюрер порешал вопрос со свидетелями таким образом: Аннет 500 тысяч крон, Линея 5 тысяч, а Ульрику похищают, так как денег ей уже давали, а заткнуться она не захотела. Линея, понимая, что просто так не соскочит, а в таких условиях надоело, вешается в своей комнате. Аннет, видя труп дочери, отправляется в жёлтый дом. При обыске дома, Иво находит отпечатки без папиллярного рисунка, и говорит, что такое могло быть от химиотерапии, следственно похититель болен.
Ханну и Йессику искали не долго, а нашли в горящей машине на горе, неподалёку от Стокгольма. Концы в воду. Копы сваливают этот акт возмездия на групповое безумие женщин, но так как Жаннет уже взяла ссыкуна фон Квиста за яйца (а он и сам понимает, что встрял, так как на вечеринке ему подарили отрубленную детскую руку в качестве угрозы), требует раскрутки дела о пропаже Ульрики. Фон Квист согласен.
Мадлен добирается до своей приёмной матери на пароме. Тут и выясняется мотив. В детстве Мадлен, Шарлотта и Пео Сильверберги подвергли свою приёмную дочь капсульной лоботомии, по причине её неуправляемости. С тех пор, она ничего не чувствует, кроме жажды возмездия. Шарлотта прыгает с парома в воду (на секундочку, зимой), совершая самоубийство. Договор Мадлен и Вигго Дюрера почти выполнен, остался последний пункт.
Просматривая конфискованное детское порно, Жаннет замечает, что помимо успешно погибших педофилов, на некоторых домашних записях мелькает подозрительная лысая физиономия, Так-как на видео мельком засветились номера машин, полиции не составляет труда вычислить владельцев, считай участников педо-кружка. Лундстрём, Сильверберг, парочка левых, Бергман и Дюрер(лысяш).
Все ниточки расследования по делу пропажи Ульрики ведут к загадочному Дюреру, Жаннет выбивает ордер на обыск. Вломившись в дом, и найдя тайник, она находят скульптуру из оскоплённых детских тел. По подсчётам полиции, количество жертв около 44. Покумекав маленько, Жаннет вспоминает о разговоре с Лундстрёмом из первой книги, там про какой-то дом, где они снимали порнушку, которую копесса уже видала намедни. Обыск то они там провели, но не учли, что деревенька, про которую говорил педофил, имеет тёзку, то есть копы копали не в том месте. Опергруппа на выезд!
Дюрер приезжает в Киев под своим настоящим именем: Гила Беркович. Да-да он/она и была той девочкой, сдавшей своих родственников нацистам, а Вигго Дюрером она стала побрив голову, и забрав шинель у мёртвого датского солдата (у неё рак матки, Иво был прав, держу в курсе). Туда же направляется и Мадлен.
Ульрику тем временем мумифицировали заживо, но так как копы на хвосте, Дюрер отдал приказ русскоговорящему бугаю завязывать с этим делом и просто повесить девушку. Дыра под крюк в потолке просверлена, верёвка накинута, но Ульрика, из последних сил убивает бугая перфоратором, которым он сверлил дырку в потолке. Паникуя, Ульрика натягивает какой-то комбинезон и убегает, а Жаннет подходит к дому Дюрера, и видит следы босых ног. Пройдя по следу находят труп Ульрики. Дело закрыто
София/Виктория смиряется со своими личностями, и понимает, что все убийства, в которых она могла быть виновата, и которые даже помнила, это просто ложные воспоминания. Где-то что-то услышала, остальное додумала. Например, убитый «ей» Мартин, был скинут в воду проезжавшими мимо хулиганами, и разбил себе голову о камни, или убийство Лассе (там, где телефонный справочник использовался в качестве подставки). Подробности этого дела она узнала, так как разговаривала с какой-то вдовой, муж которой самовыпилился. Смысл в том, что каждая грань её личности могла либо управлять физическим телом, занимаясь тем, что ей нужно, либо фантазировать о том, чего хочется. Виктория хотела мести(убийства-фантазии), рептилия базовых вещей типа секса (поэтому и заставляла Со/Ви ходить по барам и клеить мужиков), София хотела спокойствия, поэтому отказалась от мужиков в сторону Жаннет etc. etc.
София собирает все свои рисунки и записи о жизни с расколотым разумом, нанимает грузовик и едет на хутор, где она была в детстве с Мартином.
Киев. Дюрер/Гила встречается с Мадлен на Бабьем Яре (именно там и сдала Гила своих родственников). Последним пунктом договора было убийство Дюрера. Он надеялся воспитать наследницу своего дела, давно заприметил Мадлен, и готовил почву к такому количеству жертв своих «друзей». А Мадлен просто хотела, после мести свалить во Францию, и пытаться жить в обществе. Вышибив Гиле мозги, она решает не искать свою мать, и валить во Францию.
Виктория выкидывает все свои бумаги в озеро, где умер Мартин, садится в машину и думает, куда двинуть. В Стокгольме она могла быть с Жаннет, или она могла начать новую жизнь где угодно, страховка за дом и наследство отца принесли ей 10 млн крон, если что. После раздумий, она пишет Жаннет смску со словом «извини», выкидывает телефон, и валит в закат.
Жаннет увидела смску слишком поздно.
Собстна конец книг.
В принципе очень даже ничего, потраченного времени не жалко. Если игнорировать названия улиц, не обращать внимания на местами рваное повествование, и чуток запомнить кого как зовут – читается даже легко. Если человека не коробит от жестоких сцен, коих здесь не так уж и много, можно смело советовать. Отдельно хочу отметить Хуртига, он классный, прям всю книгу себя с ним ассоциировал. Такой добряк/весельчак, который шутит и пытается поднять окружающим настроение, вне зависимости от ситуации и окружения. Есть пара-тройка не очень логичных моментов, сильно задница от них не горит, больше полыхало, когда я прочитал про Гилу/Дюрера, это совсем как-то бредово. Несмотря на все мои (иногда) издевательские феминитивы, повесточка здесь не особо чувствуется, она сделана грамотно и не в лоб (напоминаю, писали мужики), что вдвойне приятно. Я так-то не против женщин, некоторых я даже люблю, так что мои издёвки написаны только для юмористического эффекта (если он был, конеш). Если где не доглядел ошибки в фамилиях-извиняюсь.
