Обложка в 3d
Автор: Морозова ВалерияС моими Маргинальными новеллами (которые теперь "Зло затаенное") многие знакомы еще с Литнета.
Чудесное псевдоисторическое фэнтези с регулярной продой! ВАУ!
На АТ публикуется новая стократ улучшенная версия. Нынешнюю обложку к ней нарисовал замечательный художник Олег Гудков (всем и всячески его рекомендую) но так как я привередливая собака, то идеальную обложку к труду, на который я потратила без малого... много лет... могу сотворить только я сама.
Что мы имеем в арсенале?
Умение чертить - отпадает. Чертежи интересны только таким извращенцам, как я
Умение рисовать - отпадает. Мои акварельки милые и трогательные, но не обложечные. Графика тоже мила, но тоже не обложечна
3d визуализация - что надо!
К тому же при должной сноровке можно будет сцену разобрать на запчасти и собрать в кучу для следующей обложки)
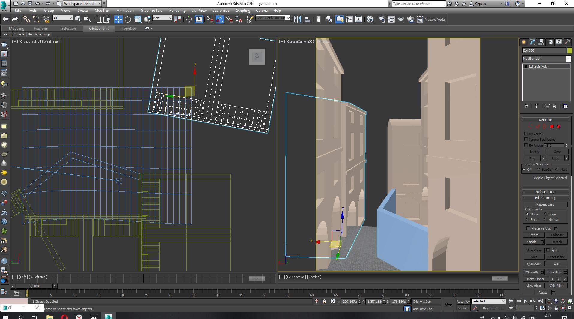
Что я сработала вчера за полчаса. Думаю над композицией. Пока даже не знаю какой будет свет, текстуры и т.д, но я вообще люблю импровизации



И сегодняшнее доковыривание. Буду пытаться понять сколько домиков делать в подробностях, а сколько "и так сойдет". Мы ж не извращенцы моделить то, что будет на горизонте, тем паче на маленькой обложечке. Зеленый конус это место для кипариса.
А так должно выглядеть в идеале
