пелевиннаш
Автор: Владимир Смирновнередко вижу в сетях заявления "пелевин уже не торт", "пелевин исписался" и т.п.
это, конечно, не так; правильнее будет сказать "пелевин уже не совсем ваш".
истинных ценителей радуют моменты узнавания - с нескольких сторон.
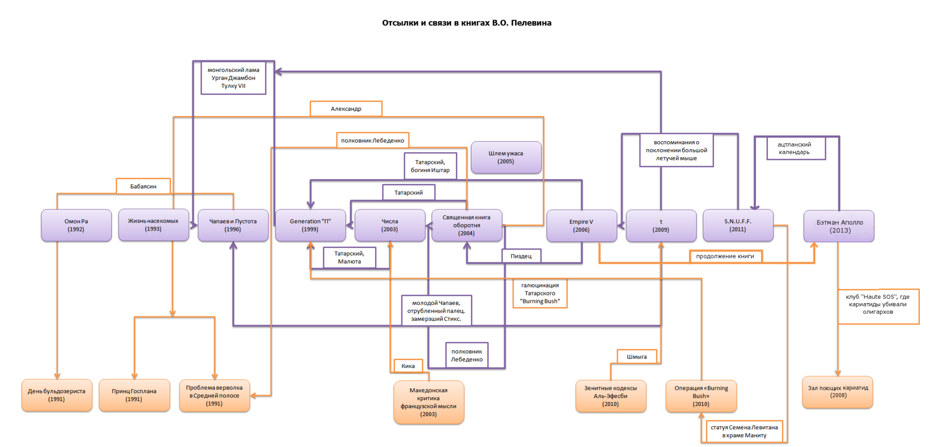
с одной - пелевин продолжает плести связанную сеть романов с перекрестными ссылками, сквозными сюжетами и сквозными героями.
это видно уже на рисунке 2013-го года, и с тех пор мир пелевина продолжал усложняться.

с другой - "мы читаем одно и то же".
модный научпоп - хокинг, харари, докинз; может быть, не лучший выбор - но весьма широкоохватный.
а вы не читаете? - значит, и у пелевина что-то пройдет мимо вас.
и инет, разумеется - но хоть с этим, надеюсь, проблем ни у кого нет.
на это, кстати, чаще всего обращают внимание те, кто не замечает остального.
так для них есть ранний пелевин; а поздний им "уже не торт"