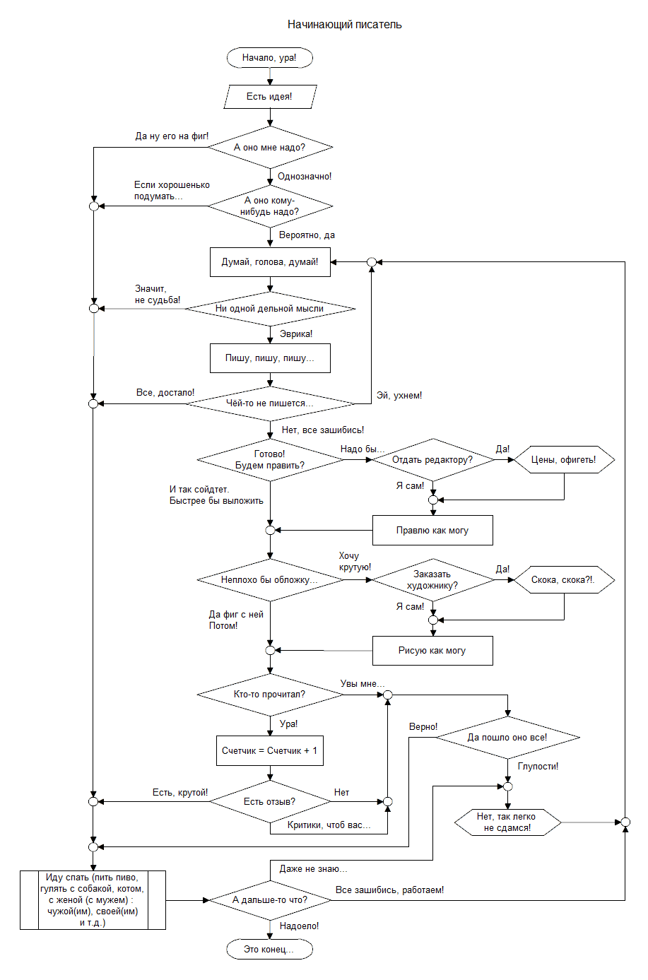
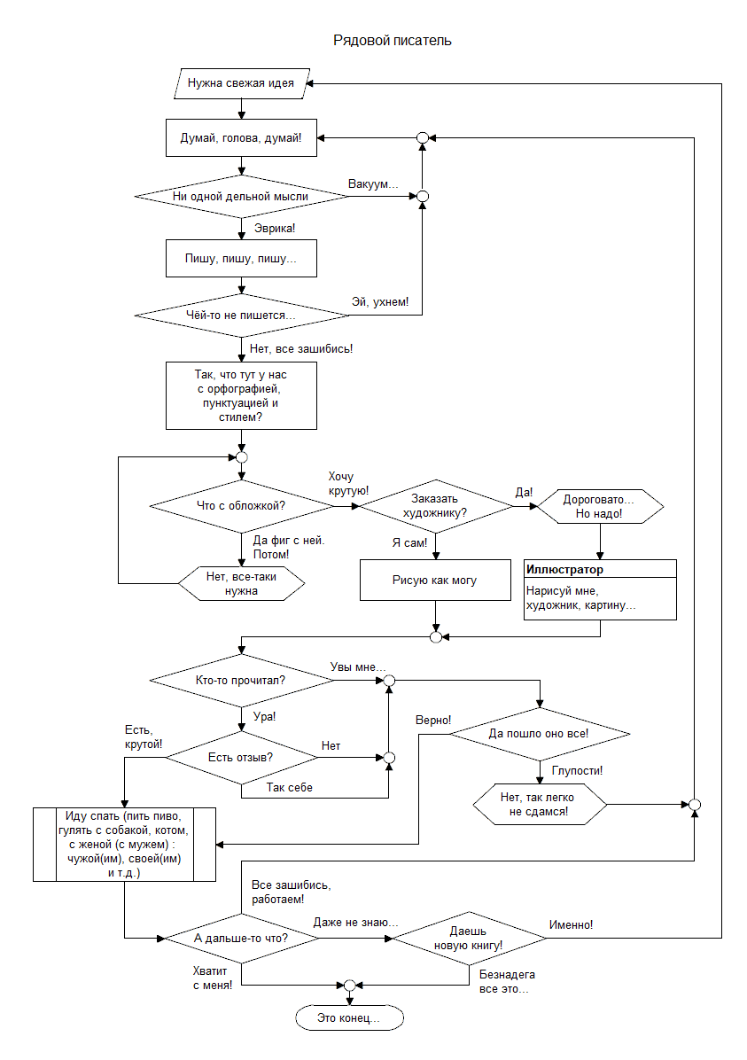
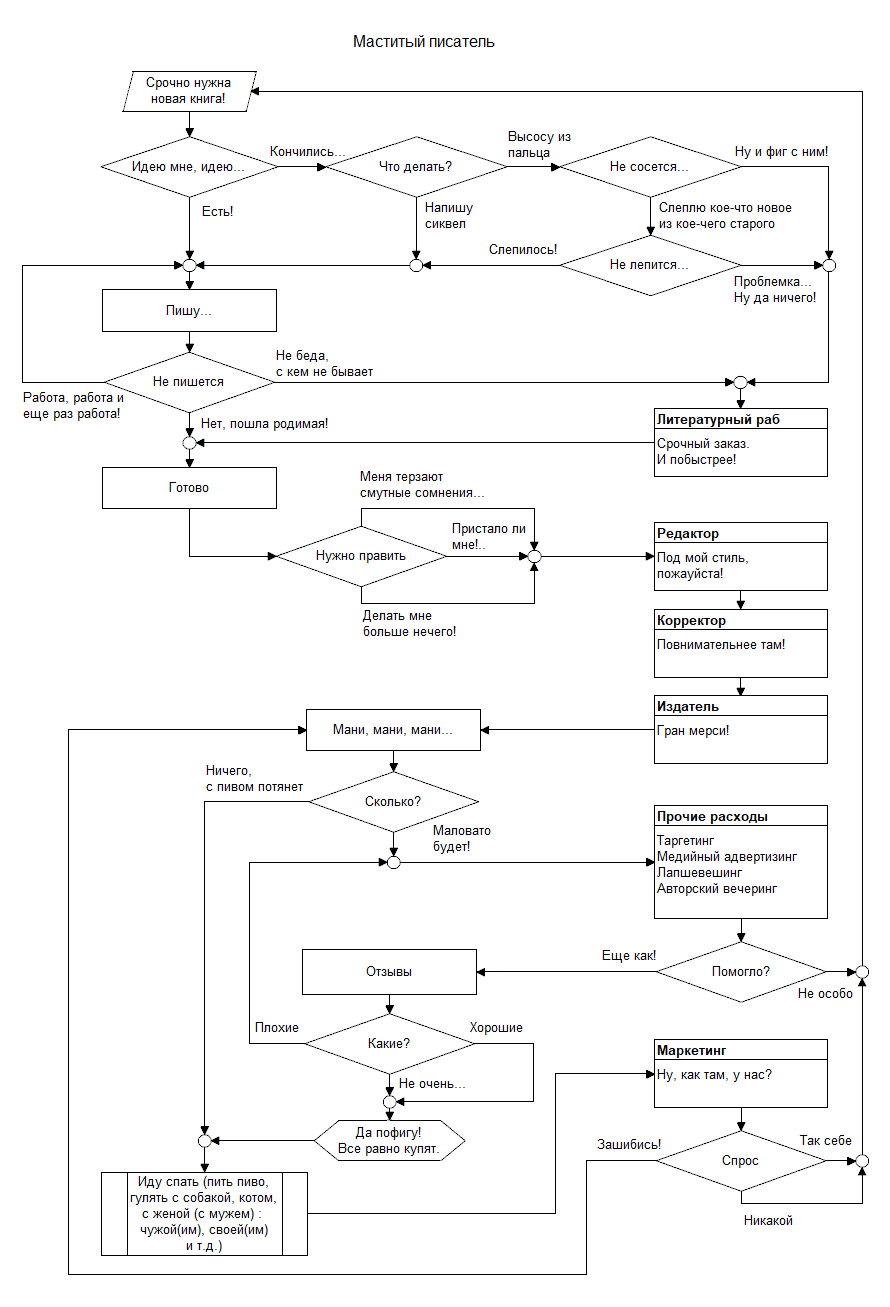
Алгоритмы успеха
Автор: Леонид РезниковВот, набросал на досуге . Шутка, конечно, но как знать...))



Вот, набросал на досуге . Шутка, конечно, но как знать...))



Список действующих конкурсов, марафонов и игр, организованных пользователями Author.Today.
Хотите добавить сюда ещё одну ссылку? Напишите об этом администрации.
Подборка полезных статей и записей в блогах.
Хотите добавить сюда ещё одну ссылку? Напишите об этом администрации.