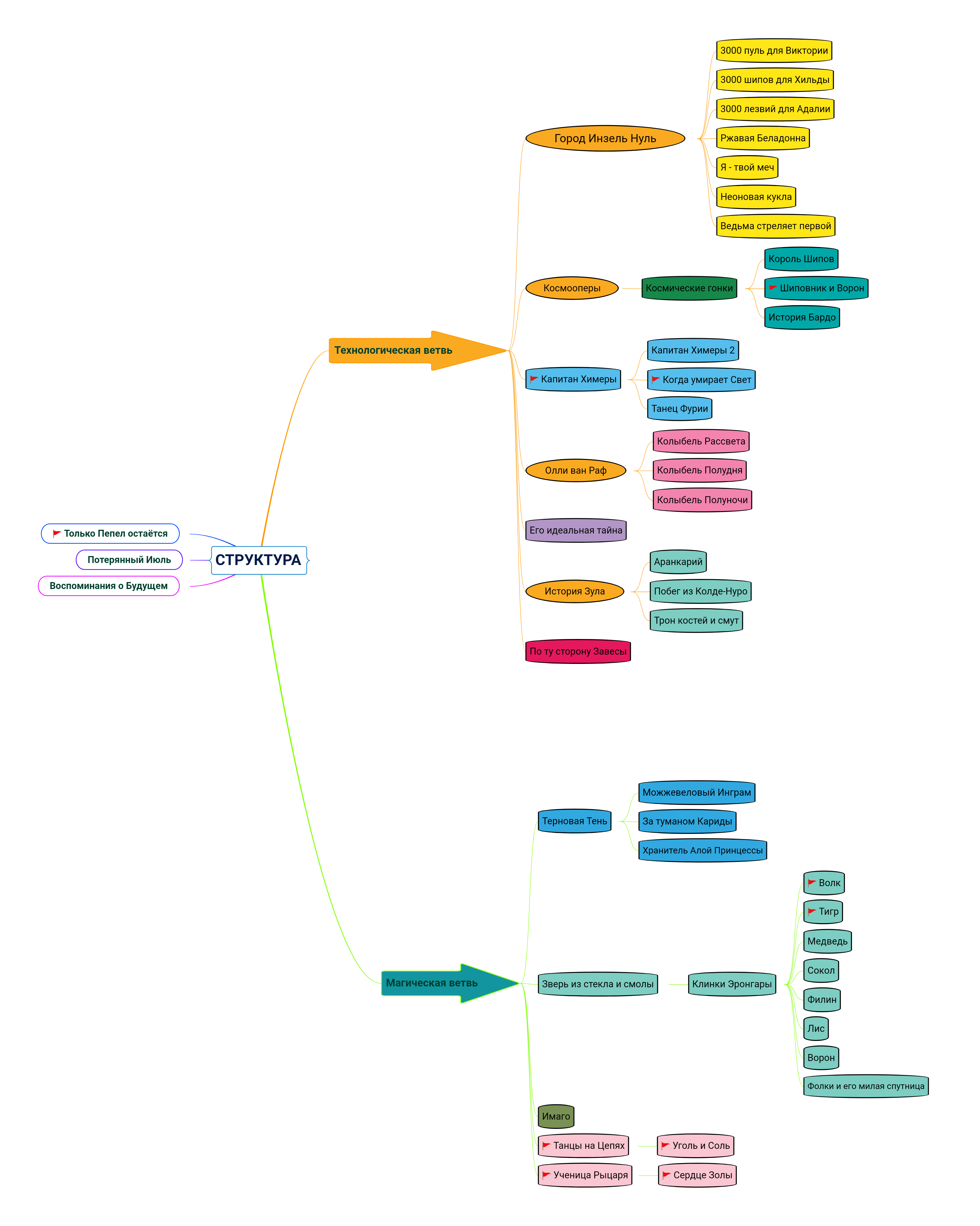
Сказ о том, как автор идеи свои в схему вписывал
Автор: Мирослава АдьярПодумалось мне, что всегда неплохо иметь перед глазами хоть какую-то систему, где планы - вчерашние и завтрашние - разложены по полочкам.
Насколько это вообще возможно для человека, который для книг никогда и ничего не планировал.
Возникло у меня странное чувство, что лично мне одной жизни может не хватить :)

Но теперь виден устрашающий фронт работ :)