О третьей книге из серии Далеко Далёкое
Автор: Николай БутримовскийНебольшой анонс для читателей Далеко Далёкого.
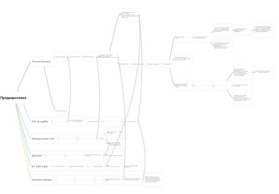
Я никуда не пропал, работаю над третьей частью. Уже появилось рабочее название (возможно, что ещё изменится): "Проект Посев". Работа над текстом идёт не так быстро, как хотелось бы -- сюжет оказался трудноват (на картинке ниже текущая схема связей).

На настоящий момент написано около 100 тыс. символов (примерно 1/4 или чуть больше от планируемого объёма романа). Выкладывать сейчас, в режиме реального времени, не готов -- поскольку во-первых, не все сюжетные линии сплелись как надо, а во-вторых, не смогу пока обеспечить даже минимальную динамику прод 1 раз в неделю.
Наберёмся терпения! Ставлю перед собой цель начать проды как можно скорее!
Кроме того, у меня почти закончено редактирование текста Далеко Далёкое профессиональным редактором -- книга стала "причёсаннее", и скоро я её обновлю (зазывайте своих друзей почитать ).
PS: читатели ДД уже знакомы с тем, что я активно придумываю новые слова (или использую известные с иным смыслом) для обозначения различных будущих сущностей. В "Посеве" появятся ранее нам не встречавшиеся действующие силы: синги, нол, фримены и террики. А ГГ будет рассекать на лайке (летательном аппарате коптерной архитектуры) престижной марсианской модели Марсоваз-500.
ЛАйКА - как вам такое название летающих машин?
PPS: в ближайших планах выложить на АТ ремастеринг повести "Экскурсия на Землю". Ранее я держал её на другом ресурсе, но снял там с публикации. В повести речь идёт о предыстории отдельных событий из ДД, ещё раз (в дополнение к рассказу "Камни") о природе "Призрака" и немного о прошлом киборга Алексеева.