ЛОР и систематизация данных по "Легенда о мече" Хроники сгорающей истины
Автор: Eфимова ЕкатеринаМоя версия ЛОР, как я поняла, и справочник по "Легенда о мече" - "Хроники сгорающей истины".
Навеяно глоссарием.
Только тут я для себя систематизировала ЛОР.
1. Типы магии (Магические направления)
| Название | Описание | Примеры применения | Статус | 
|---|---|---|---|
| Ар-ма | Магия физических процессов. Самая распространенная. | Стихии (огонь, вода), преобразование веществ, регенерация, сонные/питательные/целебные сферы. | Основная, разрешенная | 
| Лор-ма | Пространственная магия, магия состояния. | Левитация, телекинез, телепатия, телепортация, манипуляции с Сферическим Оком, переход между измерениями. | Основная, разрешенная | 
| Ир-ма | Магия плоти (магический вампиризм). | Отбор чужой высокой плазмы для усиления, исцеления, восстановления. | Врожденная способность (мутация), имеет побочные эффекты | 
| Хаор-ма | Магия Хаоса (Великого Небытия). | Призыв Рабов Хаоса, заключение договоров для получения силы, знаний, проклятий. | Запрещенная | 
Таблица 2: Расы и существа
| Раса / Существо | Тип крови / Энергии | Описание | Место обитания (на Эонрии) | 
|---|---|---|---|
| Люди | Воднокровные (Альны) | Основная раса, имеют физическое тело и Сферическое Око. | Плотное измерение (вне и внутри Белого Пояса) | 
| Йорнхальны | Воднокровные (Альны) | Разумные духи, не имеют постоянного тела, питаются человеческими эмоциями. | Плотное измерение (рядом с людьми) | 
| Диллуры | Огненокровные | Высокие воинственные существа, похожие на волков. Ненавидят воднокровных. | Тонкое измерение | 
| Дхар'Конры | Огненокровные | Высокоразвитая, почти истребленная раса. Миролюбивы, могут менять облик ("драконы"). | Тонкое измерение | 
| Рабы Хаоса | Энергия Хаоса | Безличностные слуги Хаоса, исполняют желания за цену. | Хаос (призываются в план смертных) | 
| Лорды Хаоса | Энергия Хаоса | Сверхсущества, обладающие волей и личностью ("боги"). | Хаос | 
Таблица 3: Ключевые персонажи
| Имя | Тип / Статус | Возраст | Размер Сферического Ока | Примечания | 
|---|---|---|---|---|
| Аиронт (Ранм Аиронт) | Маг-аристократ, наследник рода Ранм | 27 лет | ~60 м | Маг Ир-мы, член "Сгорающей Истины", молодой гений, увлечен фехтованием. | 
| Мастер Лор-мы (Клэйрохс) | Абсолютный Мастер (Второй) | 37 лет | ~15 000 м | Самый сильный маг, нейтрален, коллекционер мечей, друг Голокраса Амханры. | 
| Санфэл | Слуга Аиронта, студент | 18 лет | ~8 м | Состоит в "Си", сирота, увлечен биологией, оживил прах Древа Перерождения. | 
| Иншарсси Вальт | Маг-аристократка, подруга Аиронта | 29 лет | ~23 м | Член "Сгорающей Истины". | 
| Хоуртл | Йорнхальн, личный лекарь Аиронта | >200 лет | ~95 м (энерг. поле) | Ветеран "Си" в отставке, знает об увлечении Аиронта запретной магией. | 
| Янтарная Жрица | Автор теории, путешественница во времени | Неизвестен | Неизвестен | Создала "Теорию Непогрешимости Судьбы". | 
Таблица 4: Ключевые артефакты и понятия
| Название | Тип | Описание | 
|---|---|---|
| Альториэл | Меч | Длинный меч из светлой южной стали. Подарок Клэйрохса Аиронту. | 
| Голокрас Амханры | Меч (Сверхсущество) | Одушевленный меч, Лорд Хаоса. Самое сильное оружие. Новый владелец получает его, убив предыдущего. | 
| Саликсарды | Кристаллы | Накопители энергии (высокой плазмы, жизненной силы) и информации. | 
| Древо Перерождения | Артефакт / Растение | Пятое Великое Древо, источник жизненной энергии. Может даровать бессмертие или стать ядом. | 
| Врата Йортикса | Межпланетные врата | Устройство телепортации на другие планеты. Контролируются "Сгорающей Истиной". | 
| Силианглит | Язык / Письменность | Универсальный язык телематии и энергетическая письменность. | 
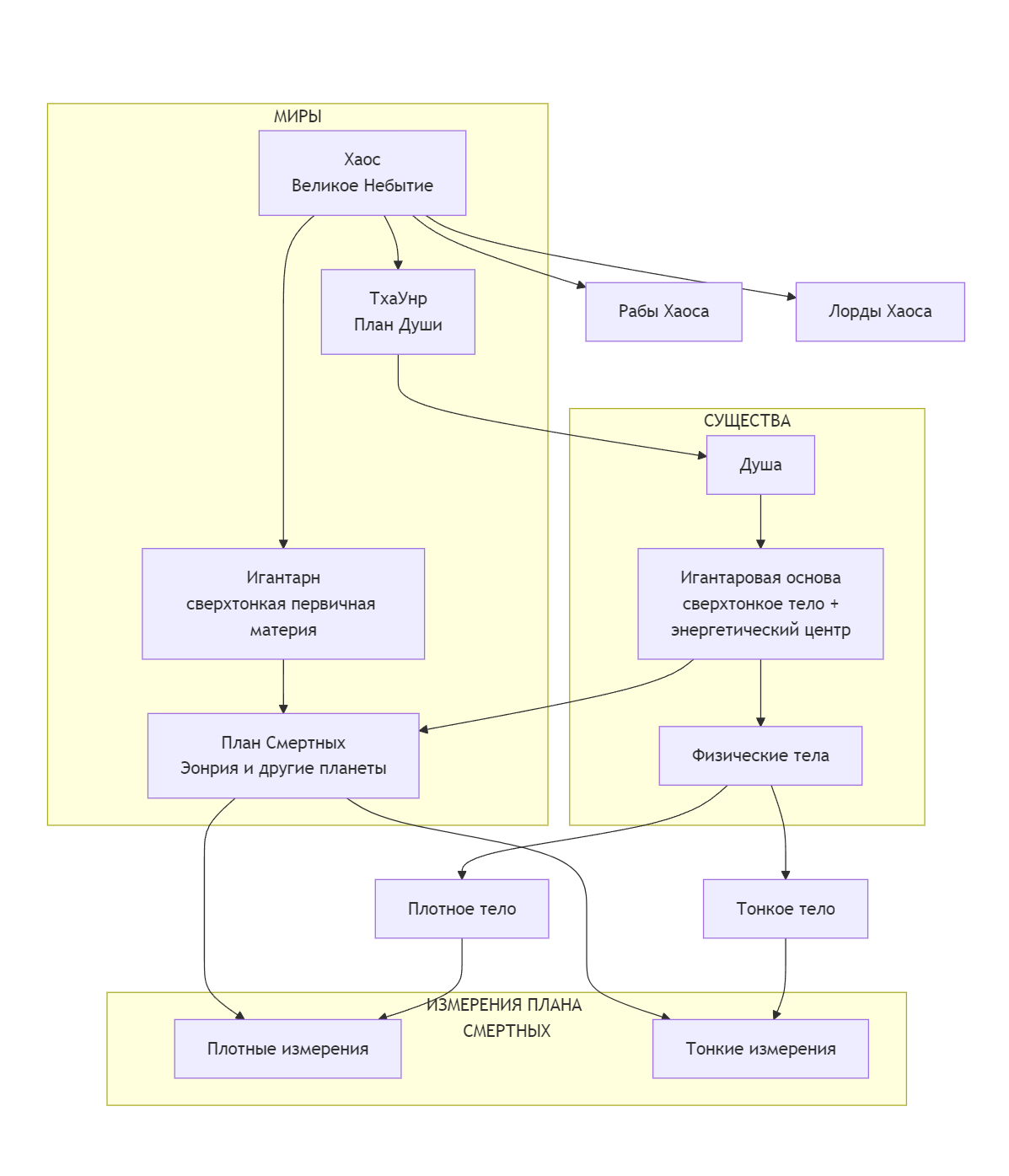
2. СхемыСхема 1: Структура мироздания в "Хрониках"


Пояснение: Вся материя существует внутри Плана Смертных. Души находятся в ТхаУнре. Игантарн связывает душу с физическим телом в Плане Смертных, выступая основой для любого живого существа.
Строение мира:
* Хаос (Великое Небытие) — из него появилось бытие.
* ТхаУнр — План Души (там обитают души).
* Игантарн — сверхтонкая первичная материя (основа всех физических миров).
* План Смертных — Эонрия и др. планеты. У каждой планеты свое количество измерений (плотных и тонких).
Строение живых существ:
* Душа — находится в ТхаУнре (вне зависимости от того, жив или мертв).
* Игантарновая основа — первое сверхтонкое тело, необходимое человеку (и др. существам), чтобы воплотиться в физическом мире. Она же выступает в роли энергетического накопительного центра.
* Физические тела — их может быть два, как на Эонрии (плотное и тонкое), а может быть более или менее. Зависит от того, где обитает индивид.
Примечание:
Рабы и Лорды Хаоса - обитают непосредственно в Хаосе.
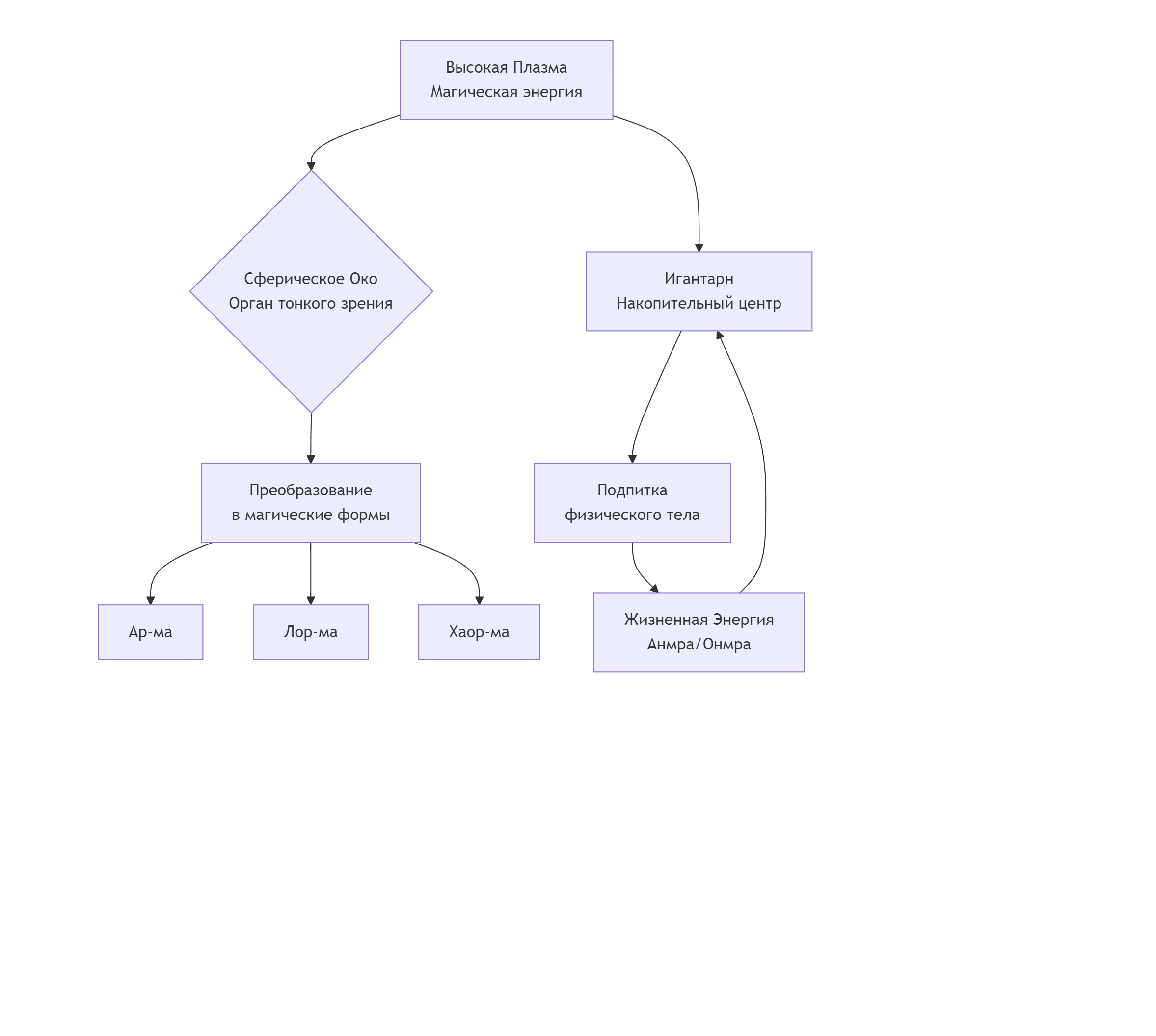
Схема 2: Энергетическая система мага

Пояснение: Высокая плазма накапливается в игантарне и расходуется на магию через Сферическое Око. Жизненная энергия вырабатывается телом и также накапливается в игантарне, отвечая за эмоции и желания.
Схема 3: Политическая структура "Сгорающей Истины" (Си)

Пояснение: "Си" имеет федеративную структуру из Семи Пределов (планет). Во главе каждого — Верховный Владыка. Внутри Предела существуют три основные силы: ученые, провидцы и жрецы.
"Хроники" это сложная и продуманная система:
- Магия строго классифицирована и имеет свои законы и ограничения.
 - Расы обладают уникальной биологией, культурой и историей конфликтов.
 - Политическая система ("Сгорающая Истина") является мощной силой, регулирующей жизнь магов и обычных людей.
 - Энергетика и физика мира (план бытия, игантарн, измерения) создают прочный фундамент для всех происходящих событий.