Официальная карта v.0.1.5.
Автор: Виталья ЛешийПервая версия официальной карты Симатериума.

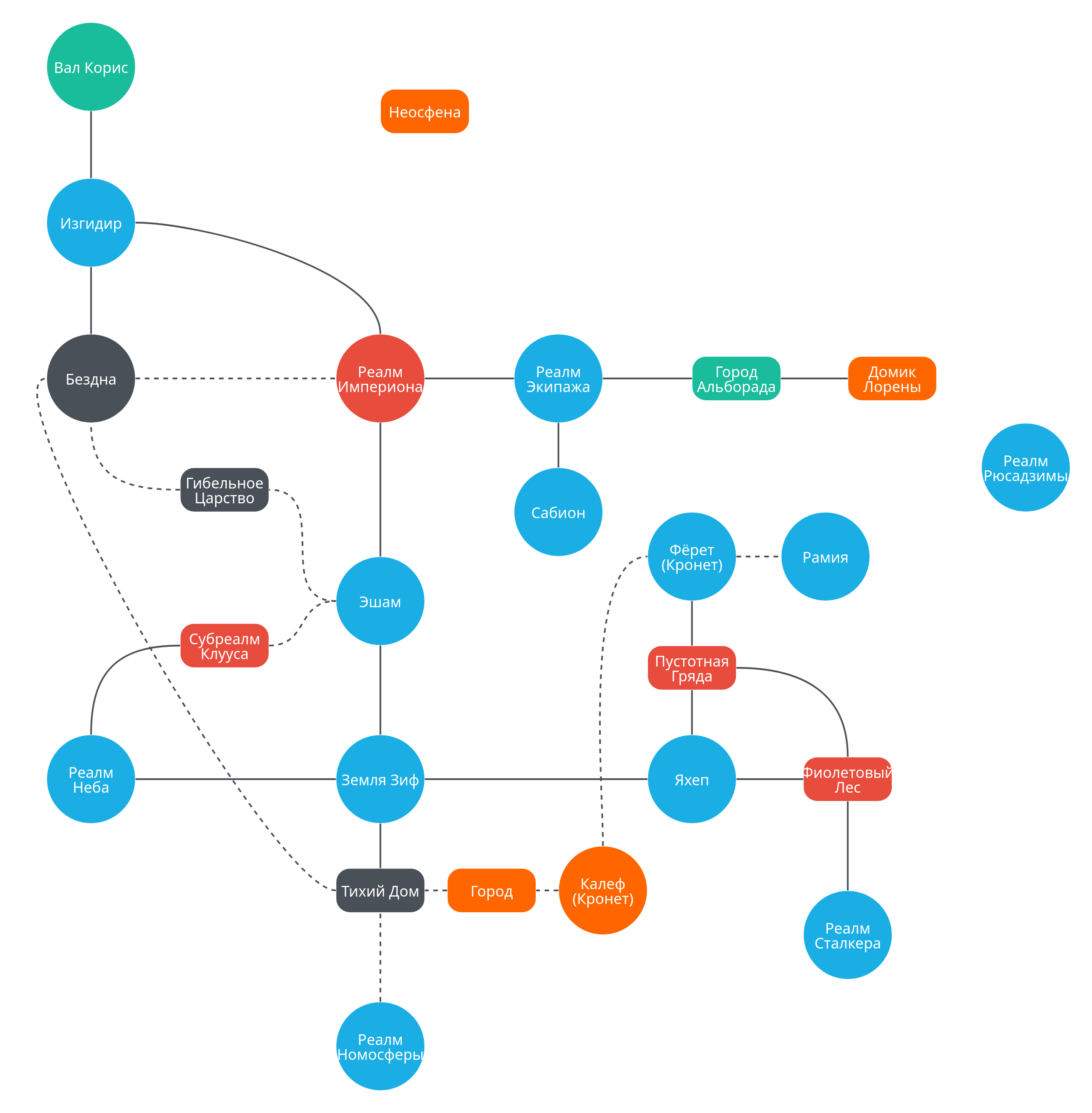
Примечание 1: Калеф и Фёрет находятся в одном и том же реалме (реалм Кронет), но имеют совершенно разные входы и выходы из-за сильной удалённости. Расстояние между звёздными системами Фёрета и Калефа составляет 44 световых года.
Примечание 2: Рюсадзима не имеет никакого отношения к рассказу «Затворённые». События рассказа происходят на Земле Зиф.
Обозначения:
- Круги — реалмы (большие миры, полноценные вселенные).
- Квадраты — субреалмы (маленькие/вторичные миры).
- Линии — гемулы, пути перехода из точки в точку.
- Пунктирные линии — миры соединены, можно попасть из одного в другой без межмирового перехода.
- Отсутствие линий означает, что мир находится где-то в этом секторе, но не граничит напрямую ни с одним из представленных миров.
Цветовые обозначения:
- Голубой — закрытый мир, местные обитатели не знают о существовании Межреальности; требуется коспирация.
- Зелёный — открытый мир, разумные существа либо осведомлены о существовании Межреальности, либо отсутствуют.
- Оранжевый — имеются частичные или полные трудности с посещением; может быть заперт, запечатан, не иметь пригодного для посещения объекта в точке выхода и т. д.
- Красный — опасный мир. Посещение нежелательно.
- Чёрный — мир полностью поглощён шемадой. Посещение крайне нежелательно.
Расположение миров и расстояния на карте не имеют значения, это лишь графическая условность.
Карта крайне неполная и отображает лишь напрямую задействованные или упомянутые миры, в реальности их гораздо больше.